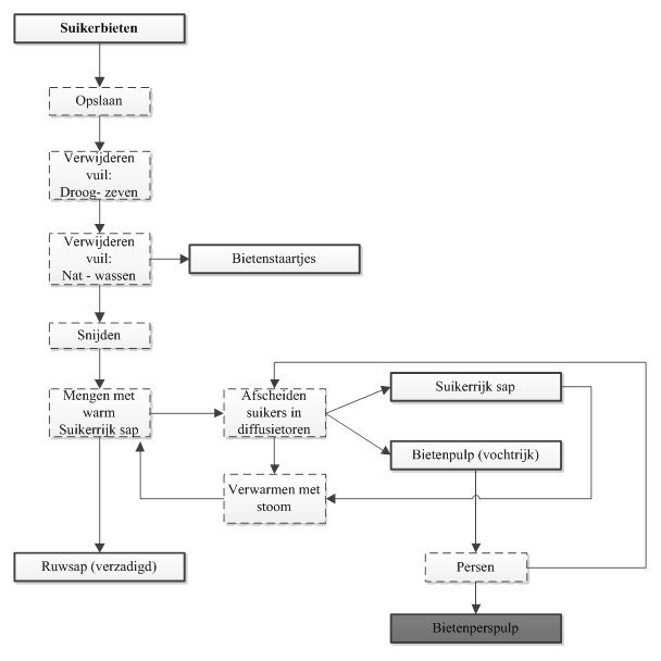
| Bij de suikerbereiding uit suikerbieten worden verschillende producten geproduceerd die geschikt zijn voor veevoeding. Na de inname worden de bieten gereinigd door middel van zeven en wassen. In de cellen van de biet zit de suiker. De bieten worden gesneden tot dunne reepjes en met water van ruim 70 oC wordt de suiker uit het snijdsel geëxtraheerd. |
Het suikersap wordt gezuiverd en ingedampt totdat de suiker gaat kristalliseren, waarna de suikerkristallen via centrifugeren worden afgescheiden van de stroop. Na drogen en koelen gaat de suiker naar een grote opslagsilo. Het kristallisatieproces wordt nog een paar keer uitgevoerd, daarna wordt de stroop, bietmelasse, opgeslagen en onder andere afgezet als diervoeder. Het snijdsel waar de suiker uitgehaald is wordt geperst en afgezet als bietenperspulp.
Cichoreipulp wordt geproduceerd bij de bereiding van inuline uit cichoreiwortels. Cichoreiwortels bevatten als opslagkoolhydraat vooral inuline en een kleine hoeveelheid suiker (sacharose). Inuline is een fructose-oligosaccharide, die door éénmagigen niet enzymatisch kan worden verteerd, maar in de dikke darm wel wordt gefermenteerd. Cichoreiwortels worden op eenzelfde wijze als suikerbieten gesneden, waarna de inuline wordt uitgewassen. Inuline wordt in de humane voeding gebruikt als prebioticum, voedingsvezel en vetvervanger. Na persen wordt de cichoreipulp afgezet als voedermiddel aan rundveehouders
Bietenperspulp
Productomschrijving
Bietenperspulp bestaat uit geëxtraheerd en uitgeperst bietensnijdsel (zie figuur 9). Het droge stof gehalte ligt op circa 26 %. De koolhydratenfractie bestaat voor een groot gedeelte uit pectines. Pectines zijn door éénmagigen niet enzymatisch verteerbaar, maar snel en goed fermentatief afbreekbaar door bacteriën in de pens of in het maagdarmkanaal.
Conservering
Bietenperspulp dient opgeslagen te worden op een droge, schone en verharde ondergrond, bij voorkeur in een sleufsilo met goede afwatering, en luchtdicht afgedekt te worden met plastic en zand(-slurven). De bietenperspulp conserveert door middel van warmte minnende melkzuurbacteriën. Deze zetten de aanwezige suiker om in melkzuur en azijnzuur zodat een pH < 4,0 wordt bereikt. De aangevoerde bietenperspulp dient snel te worden ingekuild. Bij voorkeur wordt de bietenperspulp laagsgewijs aan gebracht en aan gereden. Het aanrijden van de kuil bevordert het uittreden van zuurstof. Werk de toplaag glad af en dek de kuil af. Omdat perspulp gevoelig is voor schimmels en gisten, is hygiënisch werken bij het inkuilen van het grootste belang. Strooi desgewenst minimaal 1,5 kg zout per m2 over de toplaag om een hoge osmotische waarde te creëren ter voorkoming van groei van schimmels en gisten.
Stem de kuilhoogte en -breedte af op een voersnelheid van minimaal 1 meter per week. Te hoog inkuilen (maximaal 2,5 meter) moet vermeden worden om te voorkomen dat boterzuur gevormd wordt. Laat de bietenperspulp minimaal 5 weken gesloten om te voorkomen dat het conserveringsproces wordt verstoord. De houdbaarheid bedraagt maximaal een jaar.
Gebruik
Bietenperspulp beïnvloedt door haar makkelijk fermenteerbare celwanden de benutting van penseiwit bij rundvee sterk. Bietenperspulp stimuleert de vorming van propionzuur in de pens waardoor deze direct een positief effect heeft op de melkproductie. Het is aangetoond dat varkens met een hoog aandeel bietenpulp in het rantsoen rustiger zijn en daardoor een lagere onderhoudsbehoefte hebben.

Figuur 9 Stroomschema verwerking van suikerbieten
Cichoreiperspulp
Productomschrijving
Dit product komt als chichoreiperspulp vrij bij de bereiding van inuline uit cichoreiwortelen (zie figuur 10). Het snijdsel wat overblijft wordt onder de naam cichoreiperspulp als voedermiddel gebruikt. Cichoreiwortelen bevatten als opslagkoolhydraat vooral inuline en een kleine hoeveelheid suiker (sacharose). Inuline is een fructose-oligosaccharide, die door éénmagigen niet enzymatisch kan worden verteerd, maar in de dikke darm wel wordt gefermenteerd. Daarom wordt inuline gebruikt als prebioticum. Het product wordt geperst en met circa 24 % droge stof gebruikt als rundveevoedermiddel.
Conservering
Cichoreiperspulp dient binnen 24 uur opgeslagen te worden in een sleufsilo met een droge, schone en verharde ondergrond. Geadviseerd wordt het product in horizontale lagen van 20-30 cm aan te rijden om zoveel mogelijk lucht uit te drijven. Maak de kuil maximaal 2½ m hoog. Geadviseerd wordt om de bovenkant van de kuil glad af te werken en de toplaag te behandelen met landbouwzout ter voorkoming van schimmelgroei. Vervolgens wordt de kuil luchtdicht afgedekt met voldoende sterk plastic folie met daarop een laagje zand van minimaal 20 cm. Ter voorkoming van broei en schimmelvorming is het raadzaam de kuil regelmatig te controleren. Na 30 dagen is de kuil gestabiliseerd en kan de kuil worden geopend. De gewenste voersnelheid bedraagt minimaal 1 meter per week. Op basis van deze adviezen is het product maximaal een jaar houdbaar.
Gebruik
Het is een energierijk vochtrijk diervoeder dat uitstekend geschikt is voor rantsoenen voor melkvee, jongvee en vleesvee (en ook voor geiten en schapen). Doordat de koolhydraten gemakkelijk afbreekbaar zijn en toch geleidelijk vrijkomen is het een goede voedingsbron voor de pensflora van de koe die de benutting van stikstof verbetert. Het product is inpasbaar in vrijwel alle rantsoenen en bevat een laag aandeel kali.
© Circular Feed association